Точки подключения и карты установок сигнализации на Land Rover
Новое
Содержание
- Точки подключения автосигнализации на Land Rover Defender 1996-1997
- Точки подключения автосигнализации на Land Rover Defender 2002, трёхдверный
- Точки подключения автосигнализации на Land Rover Discovery 1995
- Точки подключения автосигнализации на Land Rover Discovery 1999
- Точки подключения автосигнализации на Land Rover Freelander 1999
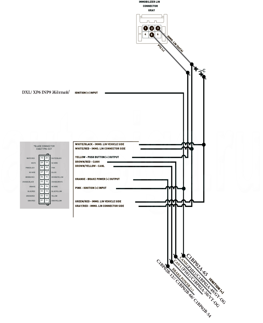
- Схема установки сигнализации Пандора DXL-4710 и модуля обхода иммобилайзера RMD-7 на Land Rover Freelander 2
- Точки подключения автосигнализации на Range Rover 4.6 1995-1998
- Точки подключения автосигнализации на Range Rover Country 1994
- Точки подключения автосигнализации на Range Rover Discovery 1994
- Точки подключения автосигнализации на Range Rover Discovery 1999
- Точки подключения автосигнализации на Range Rover Evoque 1 TD4 2012
- Установка автосигнализации на Range Rover Evoque 1 (L538) TD4 2012 и подключение к штатной Webasto
- Установка автосигнализации на Range Rover Sport 2007
Точки подключения автосигнализации на Land Rover Defender 1996-1997
В жгуте от замка:
зажигание – белый
стартер – белый/красный
габариты – красный на выключателе света
ближний свет (-) – синий/красный, выключатель света
дальний свет (-) – синий/белый, выключатель света
концевик дверей (-) – фиолетовый или фиолетовый/синий, левая стойка
цз ( -, разрыв) – жёлтый/розовый из водительской двери
тахометр – белый/чёрный, катушка
Точки подключения автосигнализации на Land Rover Defender 2002, трёхдверный
+12 – белый/коричневый
зажигание – белый
асс – белый/оранжевый
стартер – белый/красный
Блок центрального замка, большой серый разъём за щитком приборов:
водительский концевик – серый/белый
передний правый и багажник – фиолетовый/синий
управление цз – жёлтый в разрыв
аварийка – зелёный/красный и зелёный, белый правый штекер щитка приборов
генератор – коричневый/жёлтый
ручник – белый/жёлтый, брать с концевика ручника
Точки подключения автосигнализации на Land Rover Discovery 1995
12 вольт – коричневый под панелью приборов слева от рулевой колонки
Рулевая колонка или панель предохранителей:
зажигание – белый/желтый
стартер – белый/красный
Кик-панель водителя:
освещение салона (-) – фиолетовый/белый
концевик двери (-) – фиолетовый/белый
габаритные огни – красный, белый 3-штырьковый штекер с правой стороны рулевой колонки
стоп-сигналы – фиолетовый/зеленый, выключатель стоп-сигналов
тахометр – белый/черный у катушки зажигания
Точки подключения автосигнализации на Land Rover Discovery 1999
В белом разъеме на коробке предохранителей:
зажигание – жёлтый
стартер – белый/красный
асс – зелёный/белый
печка – белый
габариты – красный с правой стороны рулевой колонки
ближний свет – синий/красный, выключатель света
стоп-сигналы – белый/коричневый, выключатель стоп-сигналов
концевик дверей (-) – фиолетовый/белый, водительская стойка
концевик багажника (-) – фиолетовый/белый на блоке родной сигнализации
концевик капота (-) – фиолетовый/оранжевый на блоке родной сигнализации
Заводская сигнализация находится справа за торпедо. Снятие – синий/зелёный. Для отключения подсветки салона необходимо разорвать фиолетовый/белый провод на родной сигнализации. Если одновременно с сигналами ЦЗ подавать на него импульсы, то будет управляться родная.
цз ( -, разрыв) – жёлтый/розовый из водительской двери
тахометр – синий в 3-х контактном разъеме на распределителе в верхней части двигателя
Для дистанционного запуска при включенной родной сигнализации необходимо подключить зелёный/розовый провод родной сигнализации через реле, управляемое зажиганием и заземлить последний из 2-х чёрных/оранжевых с помощью реле, управляемого сигналом стартера.
Точки подключения автосигнализации на Land Rover Freelander 1999
За щитком приборов:
зажигание – зелёный
габариты – красный/оранжевый
концевик дверей общ с капотом и багажником (-) – чёрный
стартер – белый/красный (управляющий), коричневый (силовой) в силовом блоке под капотом
На блоке за блоком предохранителей:
концевик водителя (-) – фиолетовый/синий
концевик пассажиров (-) – красный/фиолетовый
концевик капота (-) – чёрный/оранжевый
цз (силовые) – коричневый/розовый (закрыть) и оранжевый (открыть)
стоп-сигналы – зелёный/фиолетовый, лягушка
Заводская сигнализация (-) – чёрный/розовый (включение) на блоке за блоком предохранителей и чёрный/красный (снятие) в двери и на блоке за блоком предохранителей; при этом остается под охраной капот и не отпирается задняя дверь
Схема установки сигнализации Пандора DXL-4710 и модуля обхода иммобилайзера RMD-7 на Land Rover Freelander 2

Точки подключения автосигнализации на Range Rover 4.6 1995-1998
Жгут замка зажигания:
зажигание – белый
стартер – белый/красный
габариты – красный/чёрный на всех 4-х лампочках
концевик дверей (-) – фиолетовый/жёлтый в обеих передних дверях
концевик капота (-) – фиолетовый/белый на замке капота с пассажирской стороны
цз (силовые) – оранжевый/чёрный и розовый/чёрный, водительская дверь
стоп-сигналы – зелёный/синий, лягушка
Точки подключения автосигнализации на Range Rover Country 1994
зажигание – желтый
стартер – белый/красный
габариты (-) – красный/чёрный или красный в зеленом реле слева от рулевой колонки (разъем родной сигнализации)
стоп-сигналы – белый/серый, лягушка
ближний свет – синий/красный справа от рулевой колонки
концевик дверей (-) – фиолетовый/зелёный слева от рулевой колонки
цз – жёлтый на водительской боковине в 14-ти контактном разъеме; запирание – обрыв провода, отпирание – подача массы
Точки подключения автосигнализации на Range Rover Discovery 1994
зажигание – белый
стартер – белый/красный
габариты – красный справа от рулевой колонки
концевик дверей (-) – фиолетовый/белый на водительской боковине
цз – жёлтый/розовый на водительской боковине; запирание – обрыв провода, отпирание – подача массы
Заводская сигнализация находится с пассажирской стороны. Отключение – синий/зелёный. Для отключения подсветки салона необходимо разорвать фиолетовый/белый провод на родной сигнализации.
Точки подключения автосигнализации на Range Rover Discovery 1999
В белом разъеме на коробке предохранителей:
зажигание – жёлтый
стартер – белый/красный
асс – зелёный/белый
печка – белый
габариты – красный справа от рулевой колонки
концевик дверей (-) – фиолетовый/белый на водительской боковине
тахометр – синий в 3-х контактном разъеме на распределителе в верхней части двигателя
цз – жёлтый/розовый на водительской боковине; запирание – обрыв провода, отпирание – подача массы
Заводская сигнализация находится с пассажирской стороны. Отключение – синий/зелёный. Для отключения подсветки салона необходимо разорвать фиолетовый/белый провод на родной сигнализации. Если одновременно с сигналами ЦЗ подавать на него импульсы, то будет управляться родная.
Для дистанционного запуска при включенной родной сигнализации необходимо подключить зелёный/розовый провод родной сигнализации через реле, управляемое зажиганием и заземлить последний из 2-х ч/ор с помощью реле, управляемого сигналом стартера.
Точки подключения автосигнализации на Range Rover Evoque 1 TD4 2012
По can Pandect X3110 – заведённый двигатель, паркинг, зажигание, двери, багажник, slave.
Левый нижний разъём блока предохранителей за бардачком:
can-h – серый/оранжевый, pin 5
can-l – фиолетовый/оранжевый, pin 4
центральный замок – серый/коричневый (закрыть), pin 9 и коричневый/зелёный (открыть), pin 8
запуск-остановка двигателя (масса через 300 Ом) – жёлтый/оранжевый, pin 17 и коричневый/фиолетовый, pin 18; эти же провода можно взять на самой кнопке запуска
аварийка – жёлтый/зелёный, pin 19
При запирании со штатки замок с сигнализации не открывается. Мягкая посадка есть. При автозапуске slave не работает.
Для запуска подключить параллельно реле стартера под капотом дополнительное реле, согласно карте подключения Pandora. В настройках сигнализации разрешить работу с автомобилями Land Rover и кнопку PTS.
Для обхода иммобилайзера клиент оставляет штатный ключ в автомобиле.
Установка автосигнализации на Range Rover Evoque 1 (L538) TD4 2012 и подключение к штатной Webasto

Range Rover Evoque 1 2012
Устанавливал сигнализацию Pandect X3110.
Webasto расположен под правым подкрылком. От него шланги и провода идут вверх и выходят в районе заглушки резиновой (салон-капот) под капотом, через которую жгут из салона со стороны бардачка выходит под капот. Увидеть эти шланги и провода можно, если снимете пластмассовую заглушку.

заглушка снята

переход из салона под капот
В жгуте проводов цепляемся к W-BUS Webasto (коричневый/фиолетовый) проводом LIN от Пандекта.

управляющий провод Вебасто – коричневый/фиолетовый
Учтите, что запуск отопителя по команде от автосигнализации будет происходить, если только соблюдены все условия для этого запуска, заложенные в Вебасто заводом-изготовителем – температура окружающей среды и т.п.
Все подключения сигнализации на Range Rover Evoque делаем на самом нижнем левом разъёме в блоке предохранителей за бардачком.
По can – паркинг, двигатель запущен, двери, зажигание, багажник, слейв. По аналогу – повороты, центральный замок, концевик капота.
При автозапуске слейв не работает. Мягкая посадка доступна. При закрывании авто штаткой с сигнализации замки не открываются. Тормоз по can не видит, но я его и по аналогу не цеплял, так как парковка читается из кан.
CAN-H (pin 5) – серый/оранжевый
CAN-L (pin 4) – фиолетовый/оранжевый
запирание замка (pin 9) – серый/коричневый
отпирание замка (pin 8) – коричневый/зелёный
повороты (-) (pin 19) – жёлтый/зелёный
кнопка запуска (минус через 300 Ом) – жёлтый/оранжевый (17) и коричневый/фиолетовый (18), эти же провода можно взять непосредственно на самой кнопке

can (пины 4 и 5) и центральный замок (пины 8 и 9)

аварийка (пин 19) и запуск-остановка двигателя (пины 17 и 18)

запуск-остановка двигателя на самой кнопке
В настройках Пандора разрешить кнопку PTS и запуск автомобилей Land Rover.

настройка автозапуска в Алармстудио
Под капотом подключиться к реле стартера.

реле стартера
Подключаться согласно нижеприведённой схеме.

подключение к реле стартера
Обход иммобилайзера не делал. Клиент оставляет штатный ключ на время автозапусков.
Установка автосигнализации на Range Rover Sport 2007

Range Rover Sport 2007
Блок предохранителей, зелёный разъём:
зажигание – жёлтый
асс – белый
стартер – белый/красный
ключ в замке – зелёный/белый
Блок предохранителей, нижний разъём:
габарит – красный
запирание центрального замка – розовый/красный
отпирание центрального замка – жёлтый/розовый
+12В – розовый/белый в ногах у пассажира
Разъём диагностики:
can-h – жёлтый/белый
can-l – жёлтый/синий
Обход штатного иммобилайзера: разрыв зелёного провода штатной антенны на замке.
















